用户注册
有账号:
马上登陆
个人注册
单位注册
用户名:
姓名:
单位:
手机号码:
职称/职务:
身份证号:
邮箱:
密码:
*
企业名称:
企业地址:
*
手机号码:
*
注册邮箱:
企业经济性质:
国有企业
私营企业
个人独资企业
外资企业
其它企业
企业类别:
开发建设类
勘察设计类
施工总包类
监理类
咨询服务类
钢结构相关类
部品部件类
其它生产类
装饰装修
其他
预制混凝土构件
铝合金模板
集成厨卫
机械设备
专用密封胶
*
统一社会信用代码:
注册资本:
固定资产:
企业人数:
1-10
10-50
50-100
100-500
500以上
上年收入:
传真:
公司网址:
法定代表人姓名:
法定代表人职务:
法定代表人电话:
对接负责人姓名:
对接负责人职务:
对接负责人电话:
对接负责人邮箱:
企业联系人姓名:
企业联系人职务:
企业联系人电话:
企业联系人邮箱:
企业简介:
入会推荐人姓名:
入会推荐人单位:
入会推荐人电话:
入会推荐人职务:
上传资料(必传,LOGO尺寸:160*200):
上传企业logo
上传企业营业执照复印件盖公章扫描版/JPG版)
上传入会申请表盖公章扫描版/JPG版)
用户登录
没有账号:
马上注册
用户登录
用户名:
注:个人以手机号码为用户名,单位以单位全称为用户名
密码:
注册
登录
个人中心
退出
首页
资讯
党建
会员
专家库
政策
关于协会
注册
登录
个人中心
退出
首页
资讯
通知公告
协会新闻
行业动态
视频专区
中国住博会
党建
党建工作
支部简介
妇委会
会员
理事会成员
会员互动
会员风采
入会流程
专家库
专家观点
专家库
入库流程
政策
政策法规
关于协会
协会简介
协会章程
组织架构
会长简介
联系我们
首页
>
资讯
>
通知公告
资讯
Information
资讯
通知公告
协会新闻
行业动态
视频专区
中国住博会
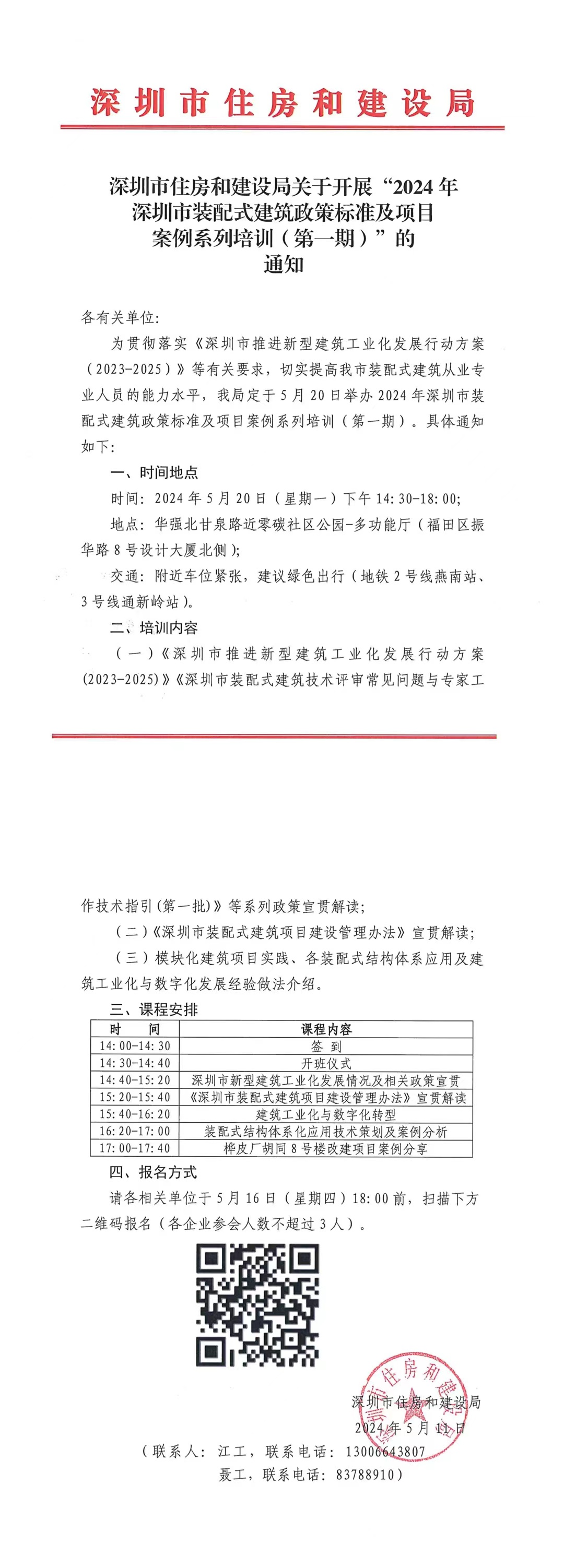
深圳市住房和建设局关于开展“2024年深圳市装配式建筑政策标准及项目案例系列培训(第一期)”的 通知
发布时间:2024-05-15 14:30
浏览次数: 4120
上一篇:
关于发布深圳市2024年第二季度装配式建筑项目预制混凝土构件需求信息(第二批)、 供深生产企业2024年第一季度生产情况与 第二季度排产排期信息的通知
下一篇:
关于2023年度深圳市装配式建筑专业高、中、初级职称评审通过人员的公示